⚙️WIGGLER
A simple Blender addon that enables users to add random noise to the rotations of selected objects, either mesh or camera, via a GUI in the 3D Viewport's Tool shelf.
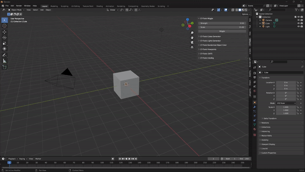
Usage
Access the addon's panel:
Open a 3D Viewport in Blender.
In the 3D Viewport, locate the Tool Shelf on the right side.
Look for the "CY-Tools" tab and click it to reveal the addon panel.
The strength
and scale
values are properties that control the noise applied to the rotations of selected objects.

Strength: The
strength
value determines the intensity or magnitude of the noise effect on the object's rotations. A higher strength value results in more significant variations in the object's rotations, while a lower value leads to subtler changes. The strength property has a default value of 0.5, and the user can set it between 0 (no noise) and 10 (maximum noise).Scale: The
scale
value controls the frequency of the noise effect. A higher scale value results in a slower, more gradual change in the object's rotations, giving the impression of a smoother, less erratic motion. Conversely, a lower scale value leads to rapid, frequent fluctuations in the rotations, creating a more chaotic and erratic motion. The scale property has a default value of 15, and the user can set it between 0 (extremely high-frequency noise) and 100 (very low-frequency noise).

Recommendations
I personally built this script to quickly get some camera noise modifiers going in a blink as I felt the whole keyframing process took a little while, I used some addons, but then I figured why not make my own very minimal version. This is a great way to instantly add a handheld effect to your camera.

Development considerations
This addon is still in development and interactions may occasionally not work as expected. Follow this addon on Blender Market to stay tuned regarding any updates.
Author and License
Cy-Tools is a suite of Blender Addons created by @cyrusjameskhan and licensed under the GNU General Public License (GPL). See LICENSE for more information.
Last updated
Was this helpful?